Minah Kim • Director of User Experience • Information Architect • Creative Director of Emerging Media • Physical Computing Artist • Blog: Minah New Media Library
Information Architecture
+ J.P.Mxxxxx (Mobile) + J.P.Mxxxxx Chxxx & Co. (Web) + Chxxx Freedom (Web) + Chxxx Freedom AMP (Facebook) + Chxxx Freedom (Mobile) + Verixxx Group Buy (Facebook) + Verixxx ARena AR (Game) + Cxxxxxn WPC + Rxxxxx Crossfit One (Web) + cc.mcxxxxxbowen.com (Blog) + mcxxxxxbowen (iPad App) + Exploria (iPad App) + Clickable PDF (iPad App) + Excel (iPad App) + Veeva (iPad App) + HOC CAM (Web App) + Sprint 2009 Q1 Catalog (Web) + Embassador.com (Web) + Hotels.com (Online App) + Joe Torre.org (Web) + Game: Circle of Friends (Game) + USCIS.com (Web) + NFL.com (Web)
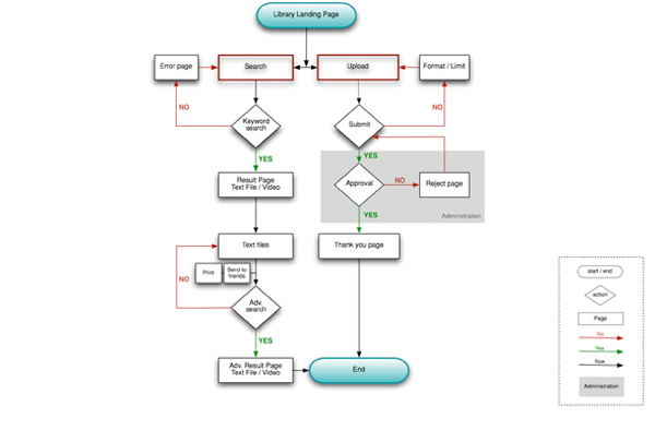
Joe Torre Foundation Site (Library Page) / Flowchart, Wireframes
© 2003-2025 Minah Kim. All rights reserved.